证书丨大数据分析师来了工信部考试中心权威证书,就等您来领!
证书丨大数据分析师来了工信部考试中心权威证书,就等您来领!
一、什么是大数据分析师?
数据分析师是在不同行业中,专门从事行业数据搜集、整理、分析,并依据数据做出行业研究、评估和预测等工作的。

二、国家政策支持
据不完全统计,目前我国的大数据在岗从业人才仅90万人,大数据行业人才需求旺盛,缺口巨大。根据国内各大招聘网站数据分析,未来2-4年内,大数据人才的缺口将高达逾500万人,其中高校大数据人才培养周期较长,已无法满足行业发展需求。
为贯彻落实《国务院关于印发大数据发展行动纲要》(国发〔2015〕50 号)文件和《国家职业教育改革实施方案》(国发〔2019〕4 号)文件精神,响应(十三五规划工信部印发《大数据产业发展规划(2016-2020年)》的通知,“加强专业人才培养。创新人才培养模式,建立健全多层次、多类型的大数据人才培养体系。大力培养具有统计分析、计算机技术、经济管理等多学科知识跨界复合型人才。鼓励高等院校、职业院校和企业合作,加强职业技能人才实践培养”
三、政策走向
为落实国家政策在大数据产业人才培养方面的要求和教育行政主管部门对大数据相关专业建设的要求,华东江苏大数据交易中心依托自有的丰富数据源、全栈大数据产品、大数据国家课题和行业顶尖专家等优质资源,结合大数据产业发展的新技术、新工艺、新规范、新要求,对接国际先进标准完善该项目,推出本认证。
在国家十三五规划纲要中明确提出:“实施国家大数据战略,推进数据开放共享",在这样的契机下,推动数据发展不仅依靠国家战略与相关政策的支持,更需要数据相关人才的支撑业需求。目前工信部正结合十三五规划的实施情况进一步制定十四五期间有关大数据的产业规划。
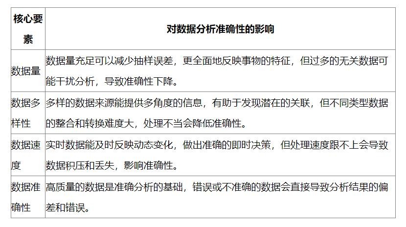
大数据的核心要素主要包括以下几个方面:
数据量:这是大数据的显著特征之一。大量的数据能够提供更全面、多样的信息,但也带来了存储和处理的挑战。
数据多样性:涵盖了结构化数据(如数据库中的表格)、半结构化数据(如 XML 文档)和非结构化数据(如文本、图像、音频和视频)。数据来源的多样性增加了分析的复杂性,但也为发现隐藏的模式和关系提供了更多可能。
数据速度:指数据生成和处理的速率。实时数据的快速涌入要求高效的采集、传输和分析能力,以确保及时的决策支持。
数据准确性:数据的质量直接影响分析结果的可靠性。错误、缺失或不一致的数据可能导致错误的结论和决策。
为了更清晰地展示这些核心要素对数据分析准确性的影响,以下是一个简单的表格:

例如,在金融领域,对市场数据的分析需要考虑上述多个要素。如果数据量不足,可能无法捕捉到市场的细微变化;数据多样性不够,可能忽略了某些重要的非传统数据来源,如社交媒体情绪对市场的影响;数据速度跟不上,就无法及时应对市场的突发波动;而数据准确性出现问题,可能导致投资决策的重大失误。证书丨“大数据分析师”来了,工信部考试中心权威证书,就等您来领!
-
- 空天势力搅动风云!中国军队空军火箭军编制震撼改革!
-
2025-09-12 00:49:13
-
- 原以为芜湖最有名的就是四大米市之一,小瞧了!省域副中心发展猛
-
2025-09-12 00:46:58
-
- 王菲女儿“整容”式长大,治好兔唇气质大变,涂上大红唇秒变女神
-
2025-09-12 00:44:43
-
- 泰国“载中国游客”大巴突发车祸,31岁司机当场死亡
-
2025-09-11 17:53:26
-
- 裕仁:二战期间的日本天皇(差点把生化武器送到美国)
-
2025-09-11 17:51:11
-
- 美剧《十三个原因》男星宣布变性!细数国内外跨性别艺人
-
2025-09-11 17:48:56
-
- 老兵风采|退伍老兵李齐,老山精神永驻
-
2025-09-11 17:46:42
-
- 超女纪敏佳生活惬意,住三层豪宅尽显奢华,下巴突兀被疑又整容
-
2025-09-11 17:44:27
-
- 2022年全国定向士官44所高校名单-定向士官什么专业最吃香
-
2025-09-11 17:42:12
-
- 星球 · 文化 | 荷兰宣布不再叫“Holland”,一律用这个名称
-
2025-09-11 17:39:57
-
- 现在年轻人越来越反感老人?一派胡言!
-
2025-09-11 17:37:42
-
- 天津大邱庄:从“钢铁小镇”迈向“生态城市”
-
2025-09-11 17:35:28
-
- 日本情人节女性送男士巧克力缘由考
-
2025-09-11 17:33:13
-
- 国安局的迅猛行动犹如雷霆一击,瞬间将内鬼的“金饭碗”打得粉碎
-
2025-09-09 19:47:01
-
- 陈宝国在电视剧《茶馆》里要改革北京店铺,为什么去天津考察?
-
2025-09-09 19:44:46
-
- 2019元旦高速免费吗?2019元旦高速免费时间
-
2025-09-09 19:42:31
-
- 走进县城看发展:河北省廊坊香河县
-
2025-09-09 19:40:16
-
- 国庆节动态表情图片大全,祝:万事大吉,心想事成,家和万事兴!
-
2025-09-09 19:38:02
-
- 高清!哈尔滨城市总体规划图,黑龙江人收藏了。
-
2025-09-09 19:35:47
-
- 中国芯片制造产业目前到底处于什么水平?
-
2025-09-09 19:33:32



易立竞哪年出生的
一继父“母女通吃”,女孩却主动爬上床,继父,我们是父女