一周7天轻断食食谱:不用运动全靠吃,这样吃就能高效瘦(收藏)
一周7天轻断食食谱:不用运动全靠吃,这样吃就能高效瘦(收藏)
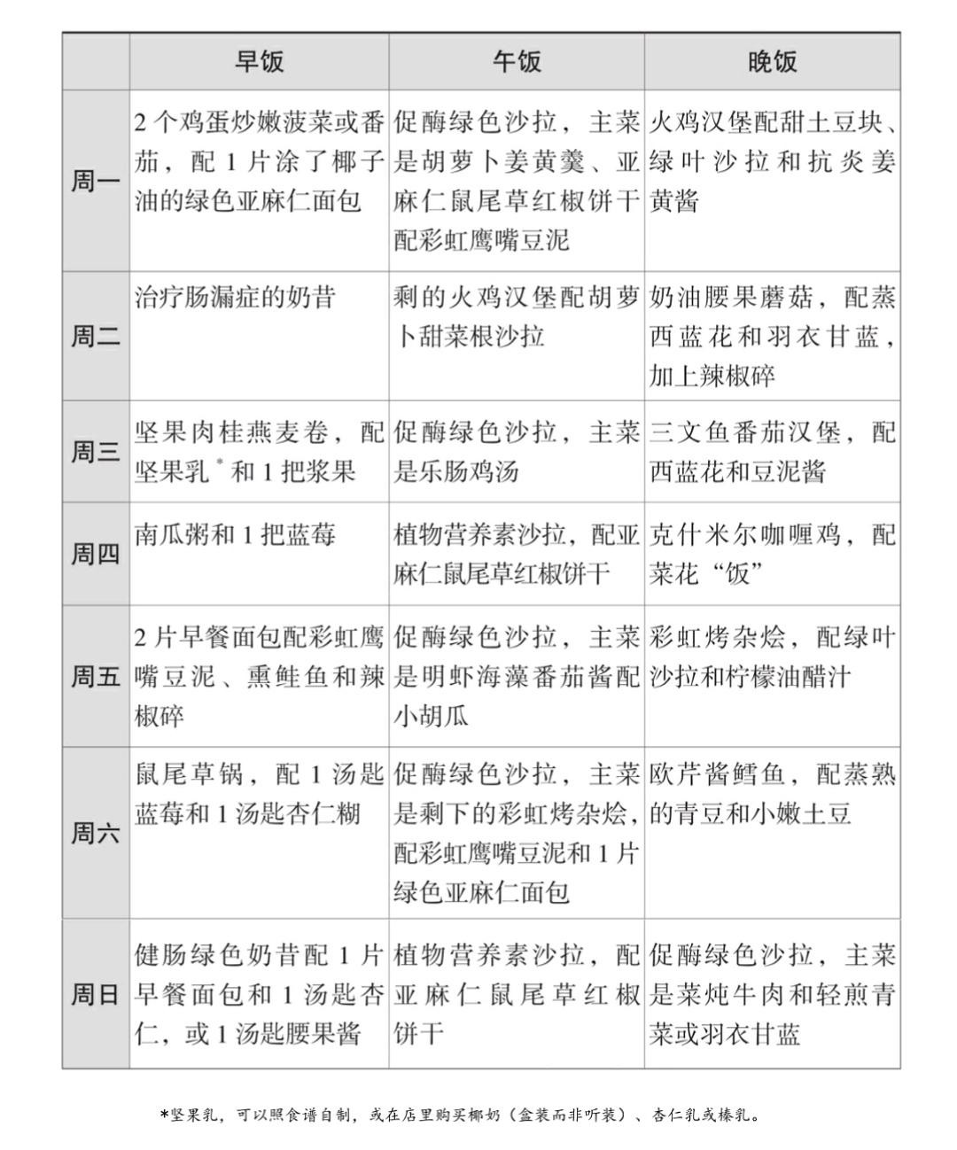
轻断食也称“5/2断食法”,即每周中不连续的2天每天只摄取500千卡(女生)能量的食物,其余5天自由饮食,不控制。

不少人都通过这个方法瘦身成功了,但轻断食具体怎么”断“恐怕很多人不知道。
所以曼姐今天来分享一套轻断食食谱,希望对大家有帮助!





以上只是部分轻断食食谱,需要高清完整版食谱以及断食注意事项的朋友可以找曼姐!

相关标签:
-
- 姚晨“炫腹”记!挺孕肚街拍,这画风,随意感受下
-
2025-09-27 18:52:13
-
- 饭店老板亲传的玉米汁配方,在家做超级简单,每天一杯健康养生
-
2025-09-27 18:49:58
-
- 这里是卢沟桥!1937年7月7日永不敢忘
-
2025-09-25 01:02:06
-
- 冰糖橙为什么那么受欢迎,个子小还长的丑,它凭什么?
-
2025-09-24 01:21:27
-
- 从彭家典看所谓“两面人”的典型表现
-
2025-09-24 01:19:13
-
- 一部大型现代刑侦警匪大剧《中国刑警803》剧情介绍
-
2025-09-24 01:16:57
-
- 开一家保安服务公司的法人需要具备哪些条件?
-
2025-09-24 01:14:43
-
- 恭迎观音菩萨成道日,分享观音菩萨有求必应的祈福语!
-
2025-09-24 01:12:28
-
- 病宠成瘾,推一波男主心理有病偏执强爱的高甜文
-
2025-09-24 01:10:13
-
- 《黑暗之魂3》特别版内容及售价详情公布
-
2025-09-24 01:07:58
-
- 央视春晚节目单官宣了!!!
-
2025-09-24 01:05:43
-
- 言情推荐,推流兮冉和半截白菜的文啊,风格不同,值得一看
-
2025-09-24 01:03:28
-
- 微信头像|快来感受下芭比粉的甜蜜暴击
-
2025-09-24 01:01:13
-
- 如何在家中自制氢气球?原来只需要消毒水加上这样东西
-
2025-09-23 13:21:41
-
- 马上要开工了,搞笑图片来一波,舒展一下心情
-
2025-09-23 13:19:26
-
- 内地新人宋继扬
-
2025-09-23 13:17:11
-
- 狗狗吃很多东西会胀死吗 狗吃的少喝水多
-
2025-09-23 13:14:56
-
- 一组罗海琼美照,挺美的!
-
2025-09-23 13:12:41
-
- 想要256GB大存储,这三款手机性价比超高
-
2025-09-23 13:10:26
-
- 韩国插画师20款女生形象简笔画,好萌好简单!收藏起来画吧~
-
2025-09-23 13:08:11



易立竞哪年出生的
一继父“母女通吃”,女孩却主动爬上床,继父,我们是父女