人事调动管理规定
人事调动管理规定
(欢迎取用,但我需要你的关注和点赞。谢谢!)
1、目的
为规范公司的人事调动,特制订本规定。
2、适用范围
适用于公司范围内的人事调动。
3、职责
3.1 管理统括部负责人事调动的协调、处理。
3.2 各部门负责人对人事调动进行审批。
4、管理内容
4.1人事调动的原则:
A、适应生产发展的需要;减少多余环节,加强薄弱环节;
B、组织机构变动与调整;调整、加强技术、管理层的人员配置;
C、劳动组织改善;调整不称职(岗)人员;
D、有利于发挥人的优势(特长、专长);
E、有利于工作协调;
F、其他。
4.2人事调动申请
4.2.1申请理由:员工个人申请、公开选拔、个别选拔、领导指示(应说明何人指示)等。
4.2.2调动前,由调入部门课长/主管填写《人事调动申请》,调出部门课长/主管签署意见,同意则交调令签发部门签发《调令》。
4.2.3有申请或选拔资料时应在《人事调动申请》后附上。
4.2.4因特殊情况,具批准权限的领导指示调动时,由总务管理部门协调调动时间后,直接签发《调令》。
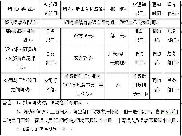
4.3人事调动手续分类

4.4人事调动时应落实或确认的事项
1) 所借、所用物品、资料与工作交接等是否处理完毕?
2) 考勤是否转出?
3) 员工资料是否需要转出?
4) 工资资料(如账号)是否需要转出?
5) IC卡或卡内资料是否需要更换或修改?
6) 厂牌是否需要修改或退还?
7) 宿舍是否需要调动?
8) 鞋柜是否需要调动或退还?
9) 其他事项
4.5在调动当日,调出部门应主动通知和协助被调动人办理调动交接手续,并指引其到调入部门报到上班。
4.6严禁口头通知调动或未按规定办理调动手续等形式的擅自调动。若擅自调动,调入部门和调出部门所负责任如下:
4.6.1调出部门:按被调动人自离而未及时报告应负的责任处理,如餐费的预充值和补贴,由调出部门负责。
4.6.2调入部门:按被调动人未进厂处理,如公司不予核算被调动人工资,由调入部门负责。
5.相关文件和表格
《人事调动申请》
《调令》
本文件自发布之日起实施。
-
- 情侣头像丨你会喜欢的小众情头
-
2026-02-25 22:03:02
-
- 南方多地开启暴雪模式!冬日之美竟如此壮观!
-
2026-02-25 22:00:48
-
- 米格 -35 战斗机:展现卓越的空中实力
-
2026-02-25 21:58:33
-
- 交代的关于漫画全职猎人暗黑大陆的信息都在这儿了
-
2026-02-25 21:56:19
-
- 冷门改装丨爱旅游的骊威——带上拓乐,与家人一起自由前行
-
2026-02-25 14:48:46
-
- 了解气动元件的种类,知道气动元件的特点和分类
-
2026-02-25 14:46:32
-
- 酒店“小卡片”里的套路 ,你敢打吗?打过去会怎么样?
-
2026-02-25 14:44:18
-
- 活跃型性格的孩子
-
2026-02-25 14:42:04
-
- 花溪夜郎谷
-
2026-02-25 14:39:49
-
- 独家调查:女性站立解放,洗澡时尿尿竟然有这些好处!
-
2026-02-25 14:37:35
-
- 大嘎子犯下不可饶恕过错,三代弟子联营推迟,二蛋直言自己太冤枉
-
2026-02-25 14:35:21
-
- 办公室里的神秘魅力:为何老总们总是喜欢女秘书
-
2026-02-25 14:33:06
-
- 3款男士经典发型!阳光帅气、干练利落、而且时尚好打理!
-
2026-02-25 14:30:52
-
- “露营+火锅”麻辣空间用年轻方式对话新一代消费者
-
2026-02-25 14:28:38
-
- 男女特别有缘分的表现有哪些?
-
2026-02-25 07:25:24
-
- 刘华强为何砍一个卖西瓜摊主?其实另有隐情。
-
2026-02-25 07:23:10
-
- 揭榜啦!武汉终于独揽湖北省文理科状元!够争气!
-
2026-02-25 07:20:56
-
- 华为手机怎么拼图?
-
2026-02-25 07:18:41
-
- 韩服又一个不眠之夜?恩静结婚,网友花式心疼Faker!
-
2026-02-25 07:16:27
-
- 骨癌的早期症状图片
-
2026-02-25 07:14:13



《风筝》中钱部长的原型:割喉明志、痛扇叛徒,不怕鬼的女包公
易立竞哪年出生的