暴雨红色、橙色预警取消 还要上学吗?
暴雨红色、橙色预警取消 还要上学吗?
今早叫醒你的不是闹钟,是惊雷!

一大早,深圳就“红橙作伴”了,50分钟之内,暴雨橙色预警、红色预警连续生效,多地突遇暴雨,幼儿园、中小学停课。
晶报APP第一时间发出暴雨提醒:《暴雨红色预警!全市中小学、幼儿园、托儿所停课》
目前,强降雨趋于结束,深圳市气象台2021年06月22日09时00分解除罗湖区,南山区,福田区,宝安区,光明区,龙华区,龙岗区和坪山区(碧岭、龙田街道)暴雨红色预警,解除盐田区,大鹏新区,东部海区,西部海区和坪山区(坪山、马峦、石井、坑梓街道)暴雨橙色预警。目前全市雷雨大风黄色和雷电预警仍在生效。



有网友戏称,今天最高兴的娃,最不高兴的是家长~

▲最讨厌停课了,哈哈哈哈哈哈~@网友:小胖妹


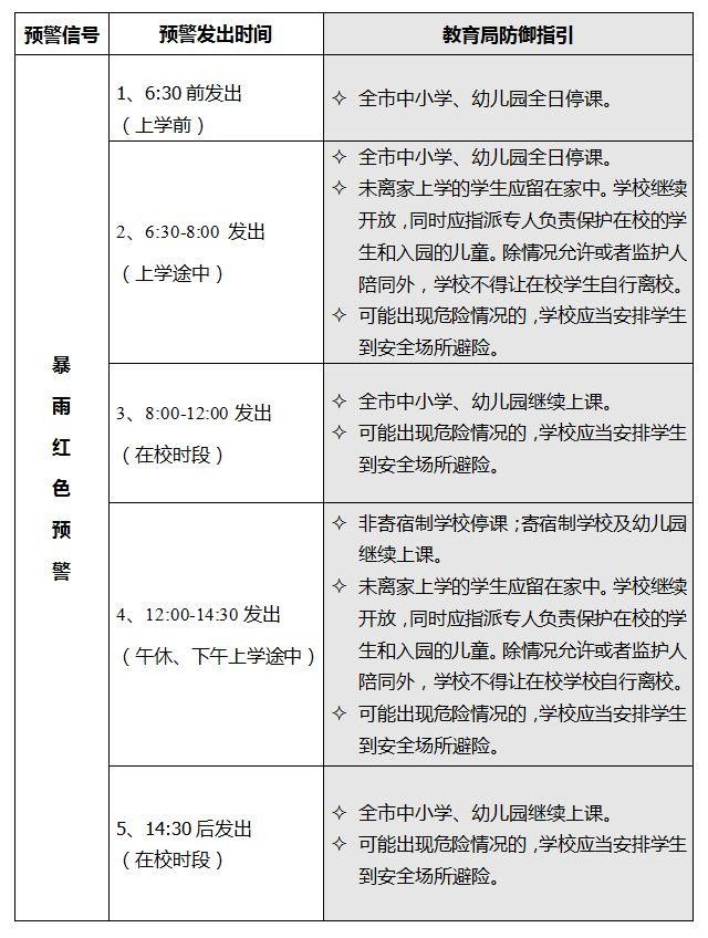
那么问题来了,现在雨小了,还要不要停课?什么情况下停课?如果我已经在学校了呢?小编帮你查了一查,话不多说,上表~

上午10:00强雷暴云团减弱移出,深圳市气象台2021年06月22日10时00分解除全市雷雨大风黄色预警。今天白天深圳市沿海和高地风力仍较大,最大阵风6-7级,请注意。

早晨这一波算是过去了,你以为这就结束了?

没那么简单!预计今天(22日)夜间-24日深圳市仍有暴雨局部大暴雨,雷雨时伴有短时大风,大家尽量远离海边,安置好阳台物品;同时谨防强降水可能导致的积涝、泥石流、山体滑坡等地质灾害,外出要远离河道、危险边坡、积水和低洼区域,注意交通安全。
来源|晶报APP 深圳天气微博 网友评论
-
- 宝鸡至汉中高铁,将是陕西未来重点项目
-
2026-04-04 02:40:39
-
- 安徽霍邱:“妈妈岗”暖心上线!2万女性专场直播间在线求职
-
2026-04-04 02:38:24
-
- Liya Michelle Sitdikova:璀璨多彩的时尚之旅
-
2026-04-04 02:36:10
-
- 「礼物盒」看完教程,再也不用花钱买礼物盒了
-
2026-04-04 02:33:56
-
- 太吓人!山西一大货车头冲出悬崖,峭壁上挂了三天!司机:跟着导航走的,发现
-
2026-04-04 02:31:41
-
- 全国最新10大姓氏排名,你的姓氏是否在里面呢?
-
2026-04-04 02:29:27
-
- 立足新起点 林州市世纪学校举行2020年开学典礼
-
2026-04-04 02:27:13
-
- 恐怖片——猛鬼学堂
-
2026-04-04 02:24:58
-
- 开面馆月赚37646元竟亏损1300元,创业者感慨负债是创业的必修课
-
2026-04-04 02:22:44
-
- 推文【12本女主是妖精的年代文合集】
-
2026-04-03 19:08:28
-
- 统万城 年味浓
-
2026-04-03 19:06:14
-
- 强推3篇霸道总裁文:男主实力宠妻,深情又专一 ;女主聪明睿智
-
2026-04-03 19:04:00
-
- 品味杭州:杭州站(城站火车站)
-
2026-04-03 19:01:45
-
- 拼多多更新招股书,拟于7月26日登陆纳斯达克
-
2026-04-03 18:59:31
-
- 你该换个微信头像了,45张高清励志专属签名头像,留下你的名字
-
2026-04-03 18:57:17
-
- 美丽漂亮女生头像合集
-
2026-04-03 18:55:02
-
- 刻有8个字的朱德扁担,原本珍藏于井冈山博物馆,为何匆匆撤展?
-
2026-04-03 18:52:48
-
- 传网文大神梦入神机天价代言看客手机
-
2026-04-03 18:50:34
-
- 曾黎:将中国绣花鞋穿到韩国的魅力女艺人
-
2026-04-03 18:48:20
-
- 10道有趣的脑筋急转弯,你会做么
-
2026-04-03 04:53:02



《风筝》中钱部长的原型:割喉明志、痛扇叛徒,不怕鬼的女包公
达西妈妈4-6岁女童开衫毛衣织法