石家庄320路、325路等6条公交线路临时调整
石家庄320路、325路等6条公交线路临时调整
地铁1号线的建设施工给繁忙的中山路带来了不小的麻烦。从11月26日起,中山路(上庄西街—东兴街)将断交施工,这也意味着公交304路、304路班线、320路、325路、357路、游9路需要进行临时调整。为了保障市民的出行需求,相关部门制定了详细的调整方案。
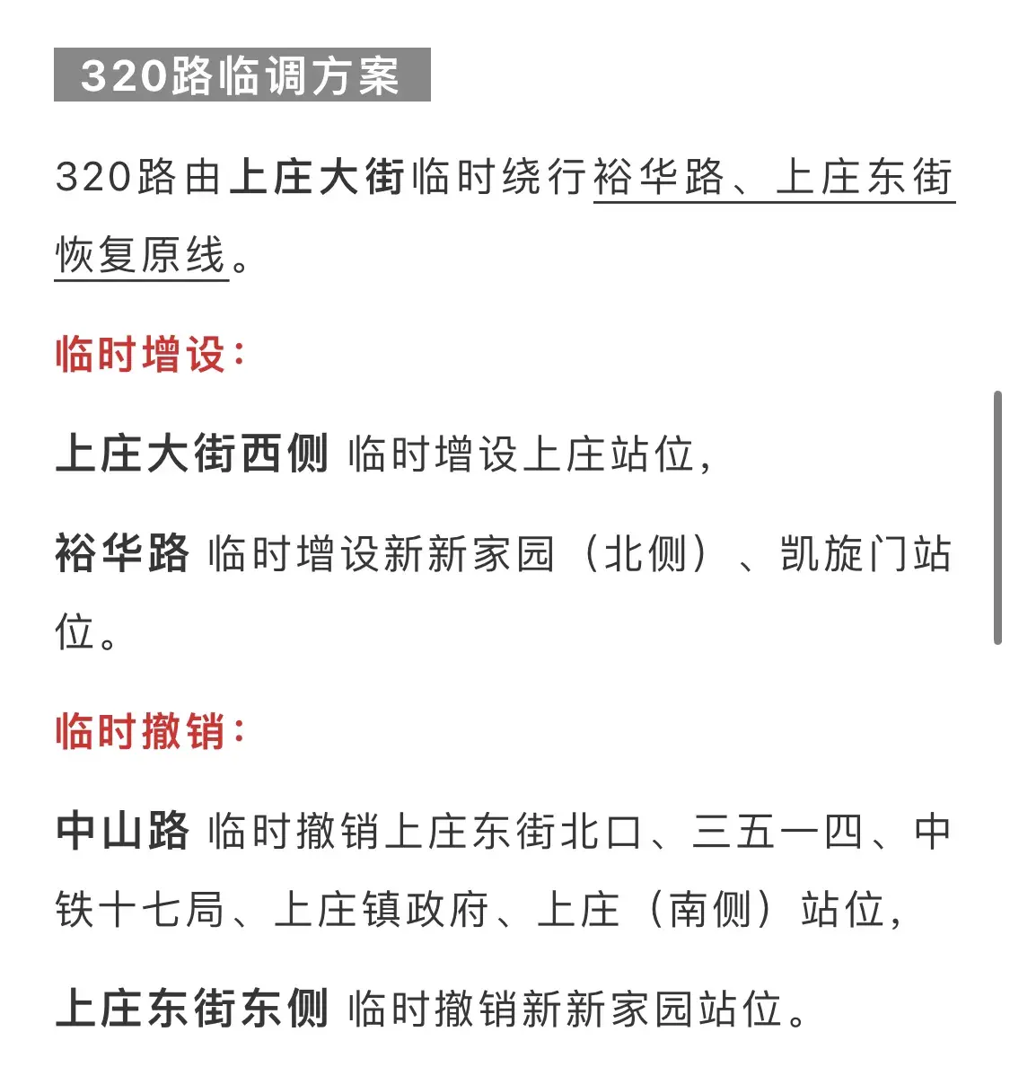
在这一临时调整方案中,中山路的公交线路将被迂回至西三环辅路、裕华路和上庄大街等道路运行。同时,裕华路还将临时增设新新家园、凯旋门站位。但是,中山路将撤销华柴、上庄东街北口、三五一四、上庄镇等多个站位,而上庄大街西侧的上庄站位也将暂时撤销。
这一临时调整方案的出台,无疑对乘坐中山路上的公交线路的乘客造成了一定的不便。一方面,原本经过中山路上的公交线路现在需要绕行,导致行程时间延长,可能会让一些乘客错过重要的约会或者工作;另一方面,撤销的站位也给住在相关区域的市民带来了出行困难,他们不得不耗费更多的时间和精力去找到最近的公交站点。
这一临时调整方案也引起了社会的关注和争议。很多市民对于地铁建设期间的交通调整表示理解和支持,他们相信这仅仅是为了更好地推进城市基础设施建设,让市民在未来的生活中能够享受到更加便利的交通。然而,也有一些市民对于临时调整带来的不便表示不满,他们认为应该提前告知并寻找更好的解决方案,以减少对市民生活的影响。
无论我们对这一临时调整方案的态度如何,我们都不能否认地铁建设对城市发展的重要性。地铁1号线的建成将极大地改善居民的出行条件,同时也为城市的发展带来更多机遇。因此,在地铁建设期间,我们需要理解和支持相关措施,尽量调整好自己的出行计划,以减少对生活的不便。
这不仅仅是一次交通改变,更是城市发展进程中的一环。让我们共同期待,通过地铁建设,未来的出行将越来越便捷。






-
- 32岁车模兽兽长相甜美,曾与男篮国手恋爱,如今坦言嫁给了爱情
-
2026-01-26 13:35:16
-
- 中了500万多久到账,最多不超过三天(兑奖前需要注意一些事情)
-
2026-01-26 13:33:02
-
- 张万森最后活下来了吗,活下来了(当时被父母带出国抢救回来了)
-
2026-01-26 13:30:47
-
- 沙雕表情包gif表情包17张
-
2026-01-26 13:28:33
-
- 童星身价排行榜王诗龄登顶 三毛孟智超秀兰·邓波儿昔日童星今何在
-
2026-01-25 09:56:53
-
- 袖珍国圣马力诺建于古罗马时代?人口只有3万,为何一直没灭亡?
-
2026-01-25 09:54:38
-
- 《剑雨》:江湖儿女的情,爽快直接而又温柔婉转,如剑亦如雨
-
2026-01-25 09:52:24
-
- 成都地铁17号线的全部站点(成都地铁1到18号线最全资料在此)
-
2026-01-25 09:50:10
-
- 英雄联盟:黑店百地高胜率皇子玩法解析,利用装备取胜的典型代表
-
2026-01-25 09:47:56
-
- 前妻落泪求和,李雅男多次被分手伤透心,不会为孩子复婚很清醒
-
2026-01-25 09:45:41
-
- 邓伦近照曝光!熟练抱孩疑似隐婚生子,被拍时眼神闪躲神情心虚
-
2026-01-25 09:43:27
-
- 韦大卫被骗到台湾7年,劫走蒋纬国专机起义,摆脱战机回大陆
-
2026-01-25 09:41:13
-
- 《道德经》“道常,无为而无不为”如何理解?
-
2026-01-25 09:38:59
-
- “河南女儿”郑海霞:嫁给平凡丈夫,无孩子,如今人生状况如何?
-
2026-01-25 09:36:44
-
- 陕西渭南华阴现存的大型皇家宫殿建筑-西岳庙
-
2026-01-24 23:01:29
-
- 被称为“窝囊师团”,不爱打仗专爱做生意,日本投降时却异常兴奋
-
2026-01-24 22:59:15
-
- 杨童舒高清时尚穿搭美图壁纸收藏分享
-
2026-01-22 17:49:32
-
- 小米14 Ultra:松下CM1相机手机的继任者
-
2026-01-22 17:47:18
-
- 五爱市场今天恢复营业,早5点半商户已经忙碌起来
-
2026-01-22 17:45:03
-
- 天下独绝,古井烧鹅,江门新会广府名菜,不信你不垂涎欲滴
-
2026-01-22 17:42:49



《风筝》中钱部长的原型:割喉明志、痛扇叛徒,不怕鬼的女包公
易立竞哪年出生的